
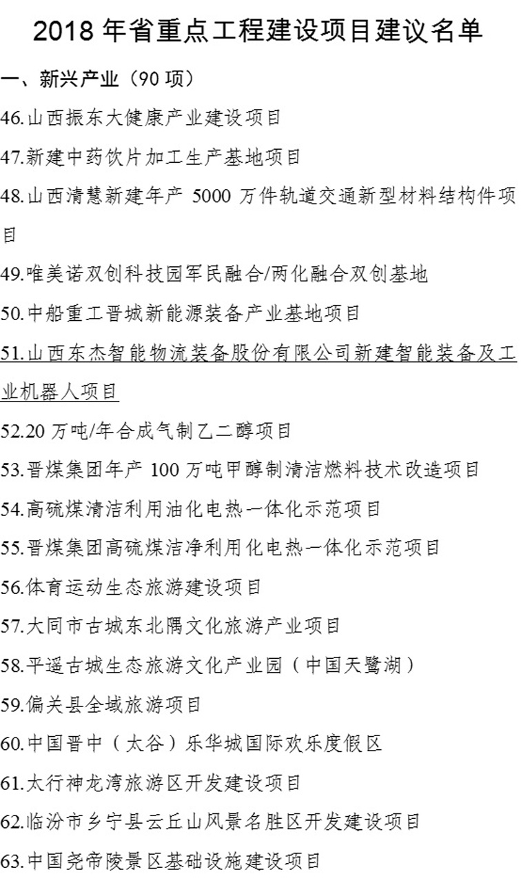
Recently, our company's "new intelligent equipment and industrial robot" project was included in the provincial key construction project (emerging industry) in 2018 by Shanxi provincial development and Reform Commission.
See photo: a list of key projects - 2018, emerging industries (90) --51. Shanxi Oriental Material Handing Co.,Ltd (OMH) new intelligent equipment and industrial robot project.

All rights reserved£ºOMH SCIENCE Group Co.,Ltd.
Record number£ºJin ICP No.12001603
Technical Support£ºLong Cai Technology (Shanxi) Co., Ltd.

All rights reserved£ºOMH SCIENCE Group Co.,Ltd.
Record number£ºJin ICP No.12001603
Technical Support£ºLong Cai Technology (Shanxi) Co., Ltd.